area-calidad

Certificación SGICGA

Certificado SGICGA Nivel II Consolidación

Fomos o primeiro Centro Asociado da UNED de toda España en conseguir esta acreditación

O 22 de novembro de 2013, logo dun arduo proceso de certificación o cal se menciona a continuación, A Cátedra de Calidade da UNED “Cidade de Tudela” certifica que o sistema de Garantía Interna de Calidade na Xestión aplicado polo Centro Asociado da UNED en Lugo, foi avaliado e atopado conforme coas esixencias do SGICG-CA Nivel Implantación.

certificacion

Os principais aspectos deste proceso de certificación son os seguintes:

Sistema de Garantía de Calidade na Xestión de Centros Asociados da UNED (SGICG-CA) está descrito na Guía de SGICG-CA dispoñible e na páxina principal do Manual virtual de Xestión de Centros Asociados (https://www.quned.es/).

Certificación do Sistema de Calidade na Xestión do Centro (ANECA)

ANECA desenvolveu unha norma que regula o sistema de certificación do SGICG-CA dos centros asociados que ten as seguintes características:

  • Un Equipo de Avaliación auditará o SGICG-CA do Centro Asociado (mediante plataforma virtual)
  • Un Comité diferente decidirá si o seu nivel de aplicación do SGICG-CA é adecuado para a Certificación
  • A Cátedra de Calidade da UNED outorgará a Certificación por un período de 3 anos (cunha comprobación anual de mantemento)

Os Equipos de Avaliación serán, preferentemente, persoas de Centros Asociados que teñan algunha certificación de calidade, estean formados como auditores do SGICG-CA pola Cátedra de Calidade da UNED e pertenzan a un Campus diferente ao centro que se presenta á certificación.

Dado que o Centro Asociado da UNED de Lugo cumpre todos os requisitos anteriores, no mes de xuño de 2012 solicitou a certificación á Cátedra de Calidade da UNED coa súa resolución positiva e o consecuente selo que nos certifica a 22 de novembro de 2013.

Proceso de Certificación
proceso de certificacion

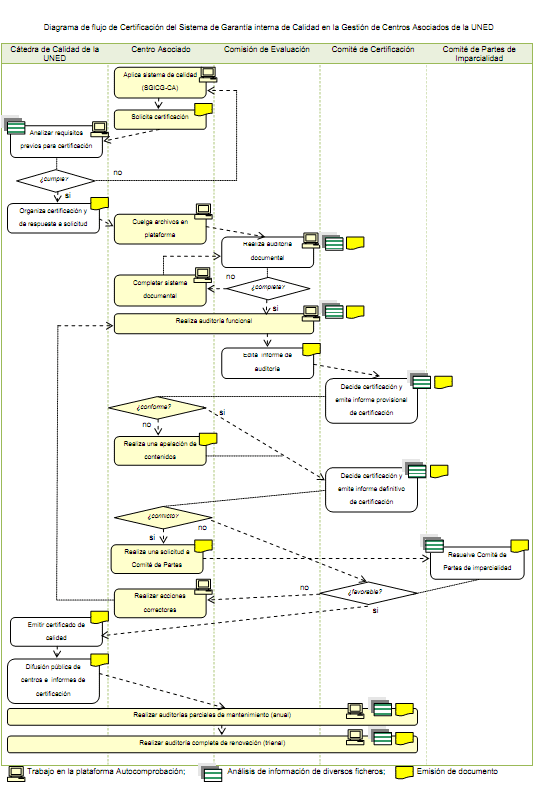
No seguinte diagrama descríbese graficamente o proceso de certificación.

Auditoría do SGICG-CA

O Centro Asociado de Lugo foi auditado durante o curso 12-13 para a obtención dunha nova certificación externa que mostre o seu nivel de calidade ante os seus Patróns, comunidade universitaria e sociedade. O Centro de Lugo xa contaba cunha certificación, a certificación EFQM, que obtivo en xuño de 2011.

AUDITORÍA DOCUMENTAL

O 5 de abril de 2013 o Centro Asociado da UNED de Lugo recibiu o informe favorable da Auditoría Documental.

AUDITORÍA FUNCIONAL

O día 10 de xuño de 2013, tivo lugar a Auditoría Funcional do Centro Asociado de Lugo, coa seguinte axenda:

proceso-certificacion

O 18 de xullo de 2013 recibiuse o Informe Provisional de Certificación da Auditoría Funcional. En devandito informe detectábanse unha non conformidade maior e dúas non conformidades menores, que habería que emendar para poder obter a certificación. Unha vez aceptado o informe provisional, recibiuse o informe definitivo, co mesmo contido que o anterior.

Con data 24 de xullo de 2013, elaborouse un documento cun plan de accións correctivas para emendar as tres non conformidades. Segundo devandito plan a corrección das non conformidades estaría realizada o 10 de setembro de 2013.

O 9 de setembro de 2013 comunicouse á Cátedra de Calidade de Tudela a corrección das non conformidades detectadas na Auditoría Funcional do Sistema de Calidade do Centro Asociado de Lugo.

O día 3 de outubro de 2013 tivo lugar a Auditoría de comprobación da corrección das non conformidades. Como resultado de dita auditoría o 22 de novembro de 2013 A Cátedra de Calidade da UNED “Cidade de Tudela” certifica que o Sistema de Garantía Interna de Calidade na Xestión aplicado polo Centro Universitario da Uned en Lugo cumpre coas esixencias do SGICG-CA. Nivel de Implantación.